中国区块链产业发展报告:政策、细分领域、落地应用、发展趋势
来源:陀螺研究院
时代悄无声息地推动着技术的孕育,自2008年被中本聪首次提出,区块链技术已有将近12年的历史,在相继经历了虚拟货币的风起云涌,智能合约的波澜壮阔,分布式经济的横空出世后,其作为价值互联的标志性技术迈入了方兴未艾阶段。尤其在后疫情时代,区块链作为数字经济的底层技术, 其背后衍生的创新应用不仅是新一轮信息技术协同效应的集中展现,更是数字空间发展理念的整体提升,也由此成为了数字经济竞争下全球技术角逐的关键要素。在我国,区块链被赋予了新的历史使命,迎来了脱虚向实的特殊发展路径。
大纲目录第一章 我国区块链技术发展现状
1.1 基础架构逐渐完善,技术加速演进
1.2 技术配套设施涌现,性能不断提升
1.3 区块链专利平稳增长,位列全球第一
1.4 小结第二章 产业发展政策环境持续优化
2.1 顶层设计逐步完善,发展路径清晰化
2.2 地方政策加速发力,省市竞争呈白热化
2.3 细分监管重拳出击,奠定产业发展基调
2.4 新基建当道,区块链与其他技术融合发展成为主流第三章 我国区块链产业发展稳步向好
3.1 产业规模持续增长,产业生态不断完善
3.2 产业基础设施取得重大突破
3.3 产业金融体系层次逐步拓宽,投融资更为理性第四章 我国区块链产业细分领域
4.1 企业数量稳步增长,区域性特征凸显
4.2 行业竞争格局已显,上市公司布局加速
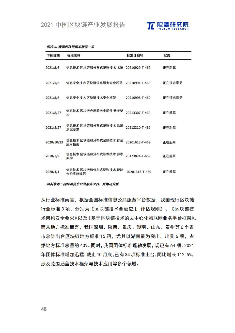
4.3 行业标准规范成果凸显,标准结构不断优化
4.4 区块链安全备受
4.5 隐私计算产业发展不断向好第五章 我国区块链产业应用项目迈入多元化落地
5.1 应用持续落地,社会公共、金融、政务等重点聚焦
5.2 区块链在社会公共领域发展迅速
5.3 金融领域落地深入,贸易金融备受
5.4 政务以点带面推动应用落地发展
5.5 存证领域方兴未艾,进入快车道
5.6 溯源、能源等多点开花,百花齐放
5.7 特别
6.1 顶层设计规划尚未完善,基础设施建设仍有不足
6.2 关键技术尚未突破,行业标准引领水平还有待增强
6.3 应用范围存在局限,商业应用方式仍需创新
6.4 监管制度尚未健全,治理模式仍在探索第七章 我国区块链行业发展建议
7.1 自上而下,加快区块链基础设施建设
7.2 加快技术攻关, 引导产业标准化发展
7.3 加强应用普及推广,强化资源汇聚
7.4 探索研究区块链治理,推动以链治链的监管方式第八章 我国区块链产业的发展趋势
8.1隐私计算、DID与区块链技术相辅相成
8.2 平台化发展格局凸显,生态构建加快
8.3 加速与实体结合,多种技术融合应用凸显
8.4 政务领域仍将成为产业发展的重要助推力
8.5 区块链将成为数据要素市场化的关键支点
报告领取方式见文末该份报告共80页,我们已经为您整理成文档
如果您觉得这份资料对您有帮助
希望获取完整的电子版内容参考学习
您可以
然后私信我:报告
- 免责声明
- 世链财经作为开放的信息发布平台,所有资讯仅代表作者个人观点,与世链财经无关。如文章、图片、音频或视频出现侵权、违规及其他不当言论,请提供相关材料,发送到:2785592653@qq.com。
- 风险提示:本站所提供的资讯不代表任何投资暗示。投资有风险,入市须谨慎。
- 世链粉丝群:提供最新热点新闻,空投糖果、红包等福利,微信:juu3644。

起来分期



