1月物流月报:企业开通绿色通道、九州通协助武汉红十字管理物资
罗戈研究推出的《物流行业月报》,现已发行2年+,旨在帮助物流从业人员及物流企业掌握行业月度运行动态,主要内容包括:
行业动态追踪(行业发展数据、政策、投融资、活动日历、企业重点事件等)行业运行解读(关键数据、重大政策、重要事件等)主题研究(围绕一个主题进行分析研究,主题包括:重点/热点事件研究、企业研究、细分领域研究等一、 公司发展动态
疫情助力
菜鸟联合中通、申通、韵达、圆通、百世、德邦等中国主要快递物流企业,以及AirCity国际物流集团、辛克物流、丹马士物流、4PX递四方、宏远物流、斑马物流等海内外物流企业联合发布公告,正式开通国内及全球绿色通道,免费从海内外各地为武汉地区运输社会捐赠的救援物资。
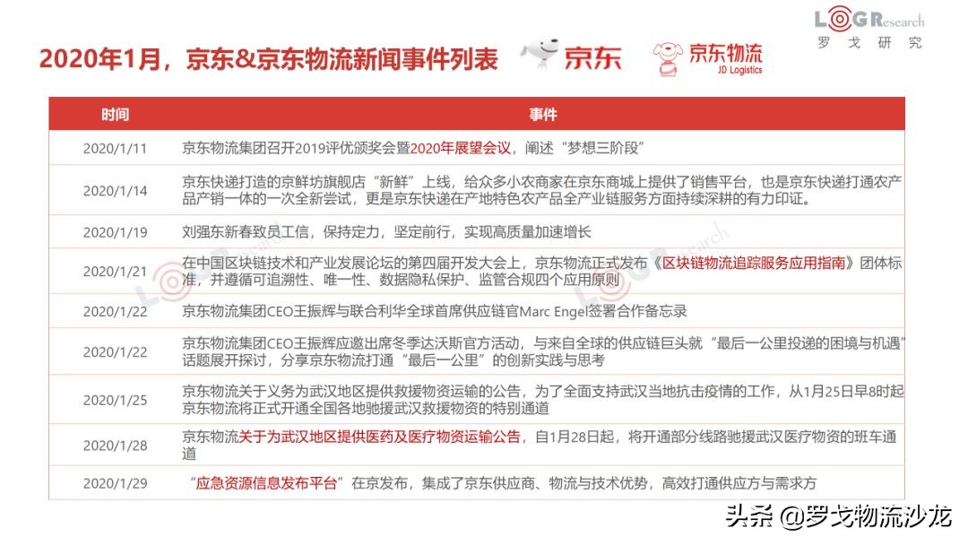
京东物流将开通部分线路驰援武汉医疗物资的班车通道,并于29日发布“应急资源信息发布平台”;苏宁物流宣布“绿色通道”正式开通。
战略合作
京东物流集团CEO王振辉与联合利华全球首席供应链官Marc Engel签署合作备忘录。
中国平安、苏宁易购集团等企业和基层政府代表与新华99进行现场签约,将进一步进行整合各方资源,加大在乡村振兴方面的投入。
技术创新
菜鸟联手邮政通达百的电子面单,将被提名2020年度国家科学技术奖。
京东物流正式发布《区块链物流追踪服务应用指南》团体标准,并遵循可追溯性、唯一性、数据隐私保护、监管合规四个应用原则。
快递快运企业
疫情助力:快递企业纷纷宣布为援助物资开通“绿色通道”,调整春节运营公告;德邦、壹米滴答、天地华宇、跨越速运等企业纷纷开启“绿色通道”,向武汉地区运输配送救援物资;福佑卡车、狮桥运力、则一、华能智链、真好运、赤湾东方、壹米滴答、驹马、车满满、卡车宝贝、快狗打车、美菜网、货拉拉、凯东源、万邦迅捷、闪送、G7等17家物流平台展开了联合行动,共同驰援湖北。
运营简报: 顺丰控股发布2019年12月快递服务业务经营简报。数据显示,2019年12月顺丰速运业务营收达112.7亿元,同比增长27.92%;申通国际2020全球网络大会在浙江桐庐胜利召开,2019年订单量增长324% ,营收增长59% 。
企业发展:韵达董事会“强势”洗牌结果初步出炉,9人变为7人,韵达实控人将更进一步牢牢掌控公司的决策和运营;与此同时,韵达股份还宣布,放弃连续亏损的“快运”业务优先受让权;德邦股份发布公告自2019年9月25日起,公司及控股子公司累计获得与收益相关的各类政府补助共计8114万元,近一年来共获得各类政府补助超2.2亿元。
供应链服务/合同物流企业
疫情助力: 日日顺、安讯物流、速越供应链等开启绿色通道,准时达开启美国、日本等地13条绿色免费跨国通道;九州通医药物流公司于2020年01月31日中午12点正式启用A2、A3馆,负责武汉红会捐赠物资的物流运营管理。
年度盘点: 壹站供应链盘点其2019十大新闻;东航董事长刘绍勇在年度工作会上透露,2020年东航集团的股权多元化改革要取得实质性进展,并加快物流公司上市步伐,力争在2020年上半年在A股上市企业发展: 远成物流今年第二次被申请破产清算,易路通达以远成物流不能清偿到期债务且明显缺乏清偿能力为由,向法院申请破产清算。
国际物流
年度业绩:上港发布2019年度业绩快报公告;中远海控今天公布2019年业绩预告,该公司预计预计实现归属于上市公司股东的净利润约为67.6亿元,同比增加约55.3亿元,同比增长449%左右。
疫情助力:招商局“灾急送”为湖北援助物资提供免费运输、仓储支持;中国外运旗下跨境电商物流有限公司发布助力武汉疫情举措;泛亚航运收到中石油H39S-3聚丙烯产品紧急运送通知,第一时间成立公司大客户、内贸、支线、供应链、相关口岸公司组成的项目组,确保建立医疗物资绿色运输通道。
战略发展:招商轮船发布公告,为解决同业竞争,董事会决策,同意以现金收购的方式整合中外运航运旗下干散货船舶资产及亚马尔LNG运输项目股权。
融资:2020年1月物流行业共发生2起融资事件,披露金额约21.87亿元。其中安能物流获超3亿美元投资,投资方为大钲资本。安能物流将通过此轮融资,进一步加大运营、信息化等方面的投入,持续提升公司运营效率,通过效率优化进一步扩大市场占有率。
二、 行业总体运行
PMI:经济运行整体稳定。截止到2020年1月20日,1月份中国制造业采购经理指数(PMI)为50%,比上月下降0.2个百分点。从13个分项指数来看,受春节消费预期影响,部分消费相关行业企业接单增长。企业生产增速虽有所放缓,仍保持扩张状态。企业采购活动上升,对后市预期向好
非制造业PMI:市场供需平稳趋升,非制造业开局稳定。截止到2020年1月20日,中国物流与采购联合会、国家统计局服务业调查中心采购经理调查结果显示,1月份中国非制造业商务活动指数较上月上升0.6个百分点至54.1%,新订单指数较上月上升0.2个百分点至50.6%,市场供需平稳趋升。
物流行业:呈现出明显的周期性变化。2020年1月份中国物流业景气指数为49.9%,较上月回落8.7个百分点。1月份,受春节假期因素影响,物流业景气指数回落至50%以下,呈现出明显的周期性变化。
仓储:指数小幅回落,行业运行平稳。2020年1月份为51.1%,较上月回落1.4个百分点。虽然指数有小幅回落,但仍位于在荣枯线以上,且连续六个月保持在扩张区间,目前仓储行业运行仍保持平稳向好态势。
运价:月内各周指数整体呈回落趋势。由中国物流与采购联合会和林安物流集团联合调查的中国公路物流运价指数为97点,比上月回落1.33%,比去年同期增长0.5%。月内各周指数整体呈回落趋势,其中第一、三、四周环比回落,第二、五周环比回升。
电商物流运行指数:需求结构急速变化、物流时效明显降低、基础保障作用凸显。1月份中国电商物流运行指数为108.8点,比上月回落3.4个点。从9个分项指数看,除电商物流总业务量有所上升外,物流时效指数、履约率指数、满意率指数、成本指数、农村业务量指数、库存周转指数、人员指数、实载率指数都有所回落。
Ps:更多详细内容,点击“【罗戈网】2020-01物流行业简报-个人会员版”,即可购买《1月物流行业研究简报-个人会员版》。
来源 | 罗戈研究
此文系作者个人观点,不代表物流沙龙立场
- 免责声明
- 世链财经作为开放的信息发布平台,所有资讯仅代表作者个人观点,与世链财经无关。如文章、图片、音频或视频出现侵权、违规及其他不当言论,请提供相关材料,发送到:2785592653@qq.com。
- 风险提示:本站所提供的资讯不代表任何投资暗示。投资有风险,入市须谨慎。
- 世链粉丝群:提供最新热点新闻,空投糖果、红包等福利,微信:juu3644。

区块链说法



