产业链供应链、工业互联网平台研究报告(观点清晰,案例翔实)
来源:工业互联网产业联盟(AII)
报告共208页,受篇幅限制,仅展示部分
完整版领取方式见文末
前言:
当前,产业链供应链遇到了前所未有的挑战。2019 年末,一场突如其来的新冠疫情席卷全球,原本蓬勃发展的世界经济不得不按下暂停键;随着中美贸易摩擦的不断加剧,使得原本脆弱的产业链供应链更加岌岌可危。产业链供应链作为经济发展的产物已然受到上述时代发展问题波及,“断链”现象时有发生。新冠疫情和贸易战已经证实了产业链供应链安全稳定具有不可替代的价值,是后疫情时代的核心竞争力。面对时代发展中的挑战,只有安全稳定的产业链供应链,才能有效应对复杂多变的国内外政治经济环境。
工业互联网等新兴技术为发展安全可靠的产业链供应链提供了前所未有的机遇。在传统技术手段下,要想实现上述提及的产业链供应链安全稳定、自主可控是极其困难的。传统离散型、孤岛式的信息化模式下,系统集成难度大、成本高,大数据分析等技术难题无法逾越,很难让企业数据发挥更高价值。当下,以工业互联网平台为载体的一系列新兴技术涌现,例如物联网、大数据、云计算、区块链、数字孪生等等。面对技术创新带来的机遇,产业链供应链要积极拥抱技术创新,将创新技术融入自身发展之中,以工业互联网平台作为基石打造自主可控的产业链供应链发展新格局。
工业互联网平台是面向制造业数字化、网络化、智能化需求,构建基于海量数据采集、汇聚、分析的服务体系,支撑制造资源泛在连接、弹性供给、高效配置的工业云平台。当前全国各类工业互联网平台数量总计已有数百家之多,具有一定区域、行业影响力的平台数量超过 100 家,连接工业设备的总数达到 7300 万台套,工业 APP 数量达到 40.3 万个。工业互联网具有泛在连接、云化服务、知识积累、应用创新四大特征,这正是产业链供应链网络结构形成的必要条件。工业互联网赋能产业链供应链将以价值为核心,驱动产业链供应链重构和优化;以“双碳”为目标,打造数字化可持续供应链;以数据为基础,补链强链实现国内国际双循环;以管理为保障,
《工业互联网平台赋能产业链供应链白皮书(2021)》是工业互联网联盟发布的首本关于工业互联网平台赋能产业链供应链的专题系统研究报告,对产业链供应链发展新格局,工业互联网历史新阶段做出了全面论述,同时为工业互联网平台赋能产业链供应链的必要性与意义、技术路径、应用场景、面临挑战以及发展趋势和建议提供了系统性的分析,观点清晰,案例翔实,在凝聚产业共识、引领企业创新、加速应用推广等方面具有重要意义,对于政府和产业界推动工业互联网平台、产业链供应链发展提供了有益的参考。希望读者能够从书中汲取经验、不断探索,共同推动工业互联网平台创新发展,共同创造工业互联网平台的赋能价值!
完整版领取方式见文末大纲目录
一、产业链供应链的发展新格局
(一)产业链供应链的定义与内涵
(二)我国产业链供应链发展的现状与趋势
(三)做强补齐产业链供应链势在必行
二、工业互联网平台的历史新阶段
(一)工业互联网平台的内涵与特征
(二)工业互联网平台的整体态势
(三)工业互联网平台赋能产业链供应链的新机遇
三、工业互联网平台赋能产业链供应链的必要性与意义
(一)工业互联网平台赋能产业链供应链的背景
(二)工业互联网平台赋能产业链供应链的意义
(三)工业互联网平台赋能产业链供应链的现状
四、工业互联网平台赋能产业链供应链的技术路径
(一)工业互联网平台赋能产业链供应链数字化转型
(二)工业互联网平台赋能产业链供应链智能化升级
五、工业互联网平台赋能产业链供应链的应用场景
(一)工业互联网平台赋能产业链供应链网络协同
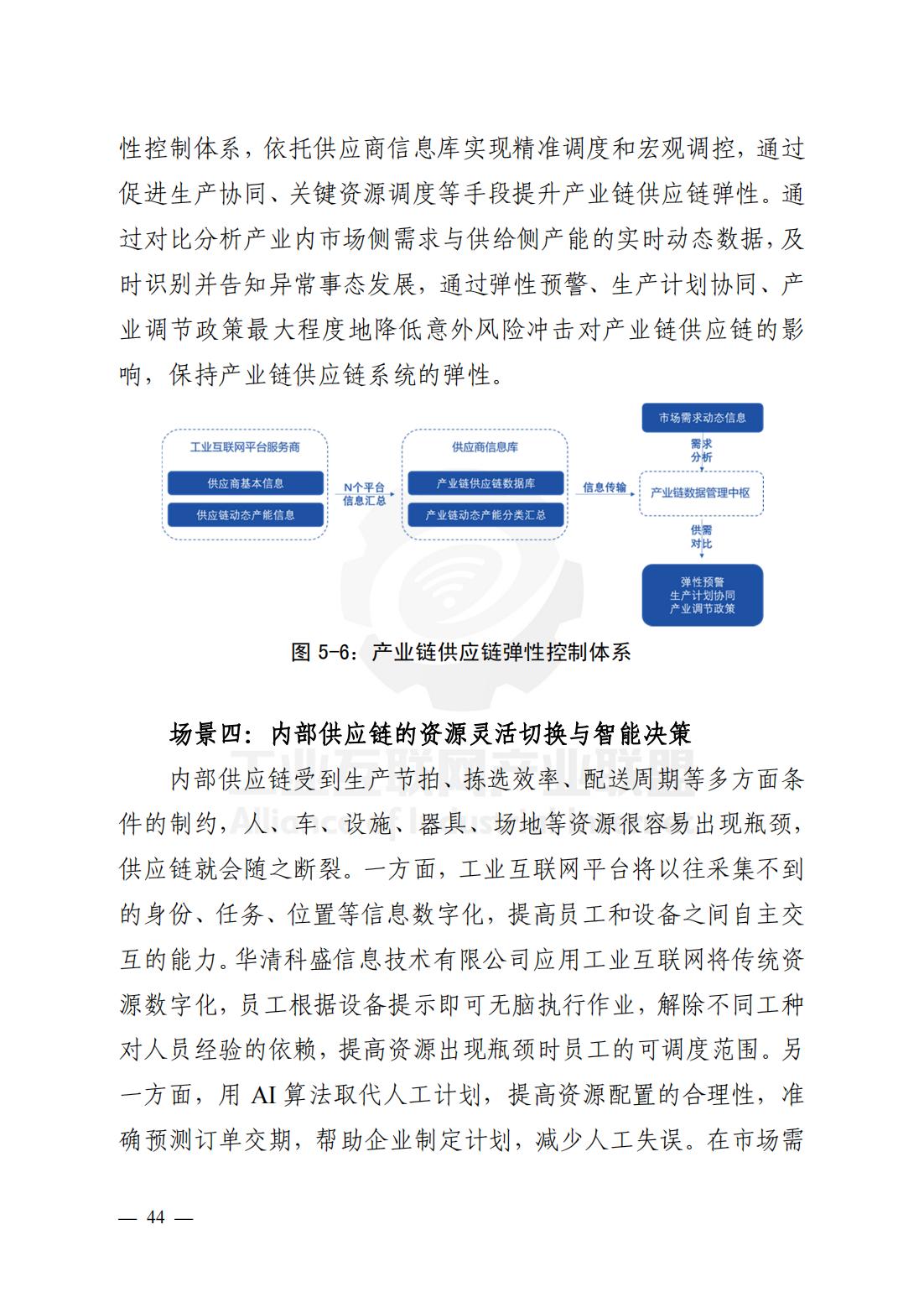
(二)工业互联网平台赋能产业链供应链弹性提升
(三)工业互联网平台赋能产业链供应链自主可控
(四)工业互联网平台赋能产业链供应链普惠金融
(五)工业互联网平台赋能产业链供应链碳达峰碳中和
六、工业互联网平台赋能产业链供应链面临的挑战
(一)上下游衔接困难,产业生态构建面临难题
(二)不同产业的特征差异显著,数据迁移应用存在障碍
(三)供应链标识解析体系残缺,标准互认推广尚未普及
(四)多维度安全风险意识欠缺,数据全面治理迫在眉睫
七、工业互联网平台赋能产业链供应链发展建议
(一)以价值为核心,驱动产业链供应链融合重构
(二)以双碳为目标,打造工业互联网赋能可持续供应链
(三)以数据为基础,补链强链实现国内国际双循环
(四)以管理为保障,
工业互联网平台赋能产业链供应链的案例目录
1.海尔智慧轮胎全生命周期管理云平台赋能橡胶行业数字化转型
2.航天云网工业互联网平台赋能数字经济产业链监测与创新链分析
3.华清科盛 Wisdom 数智物流运营平台赋能工业内部供应链管理
4.携客云 SRM 供应链协同平台赋能壹连科技数字化转型
5.海尔万溯云溯源管理 SaaS 赋能冷链物流安全可溯
6.海克斯康质量云工业互联网平台赋能长盈精密智能化升级
7.中祥英工业互联网平台赋能智能图像不良自动分类
8.富士康工业互联网赋能智能工厂产业链供应链应用
9.用友精智平台赋能零售业智能物流规划能力的复用
10.供应链管理云平台赋能船舶制造业网络化协同
11.华为数字化供应链韧性建设
12.天星数科工业互联网平台赋能产业链供应链普惠金融
13.贵州兴达兴砼智造工业互联网平台赋能混凝土产业协同
14.航天云网基于产业数字孪生的国资布局与全产业链分析监测
15.江西省赣州市现代家具产业链供应链一网五中心
报告节选(完整版领取方式见文末)该份报告共208页,我们已经为您整理成文档
如果您觉得这份资料对您有帮助
希望获取完整的电子版内容参考学习
您可以
然后私信我:报告
- 免责声明
- 世链财经作为开放的信息发布平台,所有资讯仅代表作者个人观点,与世链财经无关。如文章、图片、音频或视频出现侵权、违规及其他不当言论,请提供相关材料,发送到:2785592653@qq.com。
- 风险提示:本站所提供的资讯不代表任何投资暗示。投资有风险,入市须谨慎。
- 世链粉丝群:提供最新热点新闻,空投糖果、红包等福利,微信:juu3644。

筷子链



