区块链建设指南白皮书——智慧城市产业生态圈
摘要:区块链的白皮书来源:智慧城市产业生态圈(SCIE)和华为技术有限公司区块链技术的去(弱)中心化、难以篡改、便于追溯等特征,高度契合政务数据跨部门、跨区域共同维护和利用,业务协同办理,数据安全建设等政务服务需求,已被证实在推进政府政务数字化转型方面可以发挥重要作用。资料领取方式见文末如果您觉得这份资料
来源:智慧城市产业生态圈(SCIE)和华为技术有限公司
区块链技术的去(弱)中心化、难以篡改、便于追溯等特征,高度契合政务数据跨部门、跨区域共同维护和利用,业务协同办理,数据安全建设等政务服务需求,已被证实在推进政府政务数字化转型方面可以发挥重要作用。
资料领取方式见文末
如果您觉得这份资料对您有帮助;
希望获取完整的电子版内容参考学习;
您可以
然后私信我:资料。
- 免责声明
- 世链财经作为开放的信息发布平台,所有资讯仅代表作者个人观点,与世链财经无关。如文章、图片、音频或视频出现侵权、违规及其他不当言论,请提供相关材料,发送到:2785592653@qq.com。
- 风险提示:本站所提供的资讯不代表任何投资暗示。投资有风险,入市须谨慎。
- 世链粉丝群:提供最新热点新闻,空投糖果、红包等福利,微信:juu3644。

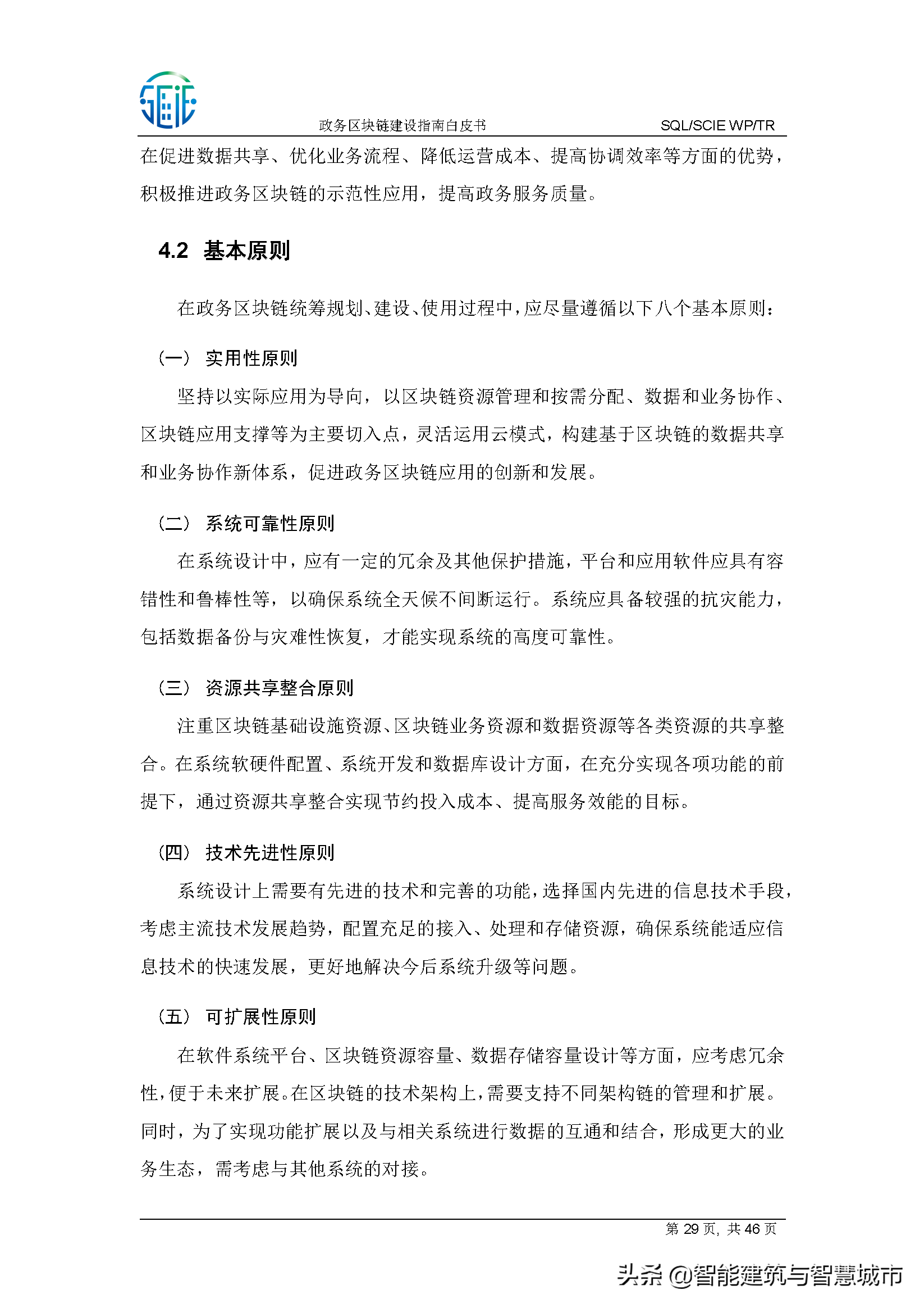
终极说法



