中国区块链发展白皮书—总体现状、产业发展、技术创新、行业应用
摘要:区块链来源:赛迪区块链研究院2021年作为“十四五”时期开局之年,是奔向2035年远景 目标的新起点,也是推动数字经济高质量发展的关键启程。区块链技术作为数字经济时代的重要底层支撑技术之一,在推动数字 产业化、健全完善数字经济治理体系、在强化数字经济安全体系中发挥着重要作用。2021年,我国区块链产
来源:赛迪区块链研究院
2021年作为“十四五”时期开局之年,是奔向2035年远景 目标的新起点,也是推动数字经济高质量发展的关键启程。区块链技术作为数字经济时代的重要底层支撑技术之一,在推动数字 产业化、健全完善数字经济治理体系、在强化数字经济安全体系中发挥着重要作用。2021年,我国区块链产业整体发展良好,产业规模稳步增长,企业实力不断展现,行业应用更加聚焦实体经济融合。
为全面掌握 2021年我国区块链技术创新和产业发展的整体态势,把握2022年我国区块链发展的最新动向,赛迪区块链研究院组织专家力量,编撰形成了《2021年中国区块链年度发展 白皮书》。在详细梳理我国区块链发展总体现状,围绕产业发展、 技术创新、行业应用、标准制定、企业发展现状等细分领域逐一展开分析的同时,针对我国区块链发展面临的问题、未来趋势及对策给出精准分析和建议。
大纲目录
一、我国区块链发展的总体现状
二、我国区块链产业的发展现状
三、我国区块链技术的发展现状
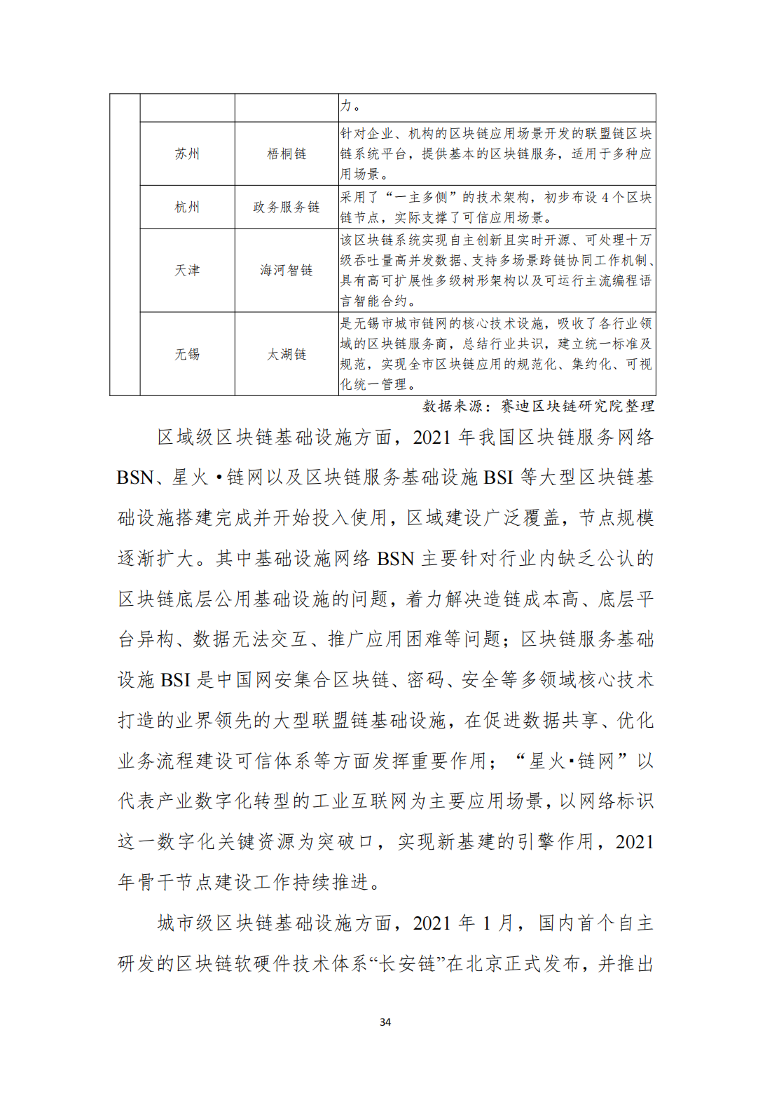
四、我国区块链行业应用现状
五、我国区块链标准规范建设现状
六、我国区块链企业的发展现状
七、我国区块链发展面临的问题
八、促进我国区块链行业健康发展的对策建议
报告共142页,受篇幅限制,仅展示部分
【完整版领取方式见文末】该份报告共142页
如果您觉得这份资料对您有帮助
希望获取完整的电子版内容参考学习
您可以
然后私信我:报告
- 免责声明
- 世链财经作为开放的信息发布平台,所有资讯仅代表作者个人观点,与世链财经无关。如文章、图片、音频或视频出现侵权、违规及其他不当言论,请提供相关材料,发送到:2785592653@qq.com。
- 风险提示:本站所提供的资讯不代表任何投资暗示。投资有风险,入市须谨慎。
- 世链粉丝群:提供最新热点新闻,空投糖果、红包等福利,微信:juu3644。

路安



